搜索
English 热门搜索词
2025IPIE上海国际高端粉体装备与科学仪器展览将于10月29-31日在上海跨国采购会展中心举办!IPIE2025是由北京粉体技术协会与柏德英思展览(上海)有限公司联合主办,并与上海市浦东新区新材料协会、中国粉体网达成战略合作,共同打造的粉体装备与科学仪器行业应用领域的一站式商贸采购与交流平台。
获取参观门票

2025IPIE上海国际粉体装备与科学仪器展览会需实名入场,请扫码登记信息获取入场二维码,本次展会免费参观,诚邀各位莅临参观!
温馨提示:本次展会现场有重型机械,请勿带小孩入场!!
展会开放时间

注:请合理安排入场时间
展馆地址
上海跨国采购会展中心
上海市普陀区光复西路2739号
展商名录

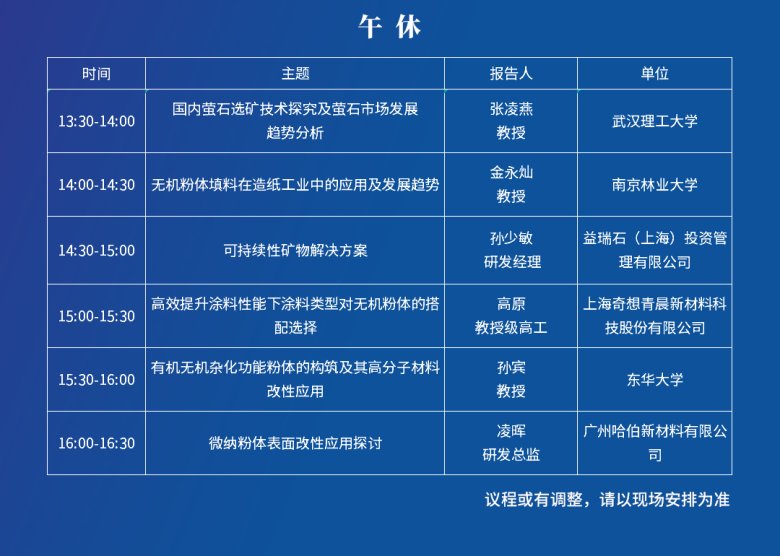
会议日程



